Skip to main content
GD Tech
Documentação
GD Control
Projeto
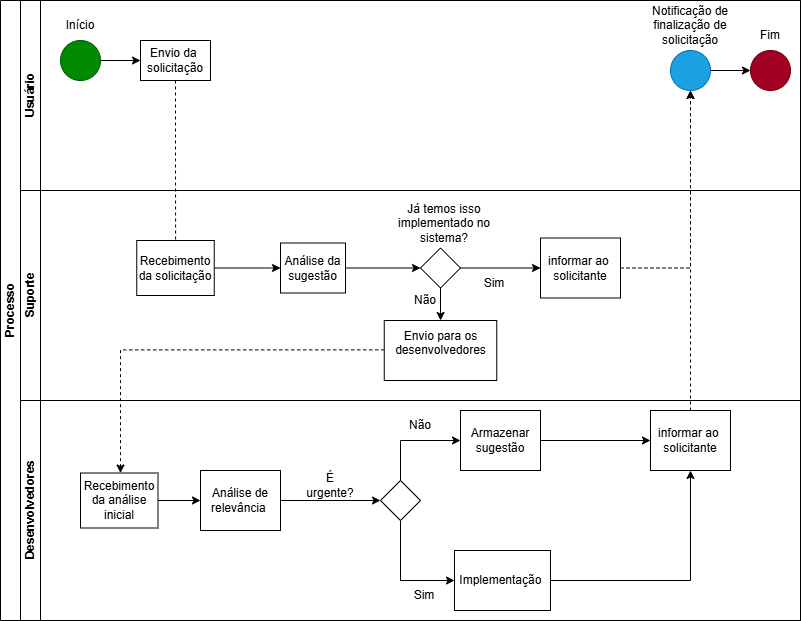
Fluxograma de avaliação de sugestões
Fluxograma de avaliação de sugestões
Previous
Roadmap
Next
Novidades do sistema